混凝土在實際生產、運輸、澆筑成型、養護及使用過程中會產生各種各樣的問題,我們不是混凝土的設計、生產單位而是混凝土數種組成原材料其中之一,減水劑與混凝土從量比上來說大致為8/2400,所以很多時候環境變化、砂石地材、水泥、摻合料及混凝土運輸、施工工藝的特殊要求引起混凝土的使用性能不能滿足要求時,不要一下子上來就認定是減水劑出了問題(當然了接到問題反饋首先要確認,出現問題批次減水劑配方調整情況、母液及輔料有無大的變動、生產和配送過程中有無異常情況出現,以上均無可疑之處時對最近2-3 批留樣對比復檢,同樣沒有較大差異時即可確認我產品不存在質量風險。)然后與使用方技術溝通詳細問明混凝土各種參數及狀態同時對各種原材料是否有異常及波動變化進行詢問,結合近期天氣、氣溫等因素對混凝土此種異常現象引起原因進行一個基本判定然后嘗試在配合比進 行適當地調整,原則是:不更換原材料,僅在砂率、碎石級配比例、膠材比例、單方用水量、減水劑摻量及摻加方式(長時間運輸、壓車時可適當補摻適量減水劑二次塑化)、初始坍落度適度控制等方法解決當下問題,在將問題適度分流以后可承諾在下一批做一定調整。總之一個原則多了解使用方各種原材料性能、產地、供應情況甚至資金情況,并對所做試配(包括混凝土設計要求;試配環境溫、濕度記錄;原材料品種、產地、相關參數記錄;新拌混凝土狀態參數、和易性述、凝結、硬化情況試件外觀各齡期強度記錄等)情況進行詳細匯總記錄、留檔。總之對其了解越多越容易判定問題產生的原因,也越容易引導對方向你想的方向考慮問題,也越容易說服對方采用我們出的解決方案處理問題。還有就是與人溝通時的態度,不能太弱,很多時候對方說你減水劑有問題,其實他也不確定只是在采取排除法查明原因(很不幸減水劑基本上會是第一輪第一名);這時候我們稍微有點吞吞吐吐就把毛病砸在減水劑頭上了,所以不管任何時候(即使知道該批減水劑有一些問題)都得理直氣壯的回答減水劑沒問題。
這里說明一點,混凝土是由多種原材料組成的復合體,同樣一個混凝土參數指標(抗壓強度、抗滲等級、工作性要求及長期耐久性指標等),不同的人用同樣種類的原材料會設計出很多組的基本配合比,有的甚至差別相當大;這就給我們留下了同樣大的調整空間,當然了我們會首先選擇對我方有利的調整方案進行試操作。切忌不要一上來就拿出一堆母液、小料反反復復的和自己較勁,這樣對方不僅會確認就是我們減水劑有問題,還會對減水劑生產的質量穩定性產生疑問,對今后的業務運行增加難度;更重要的是可以最大化的避免產品配方調整引起的生產成本高。
要做到這些不僅要了解掌握母液、小料的性能、疊加效應;還要了解混凝土組成原材料砂、石、水泥、粉煤灰、礦粉的規范標準及配合比設計原則、原理,吃透標準規范但又不能局限于規范標準當中死的條條框框(比如普通配合比設計規范中給出了很多參數指標,但這些指標的前題是各種材料均都符合相應原材料標準規范,可是現在原材料劣化趨勢嚴重,標準規范的更新修訂基本上總是落后于實際應用的,總之就是符合標準的材料配比參數自然會在標準規定范圍,不復合標準的材料對應配比參數還局限在標準規定范圍內糾結,不僅會造成減水劑成本的增加還會大大高混凝土質量、性能變異風險),標準規范——就是進得去還得能出來,分清指導性文件和法律條款的區別;再就是混凝土的生產、運輸、輸送、澆筑、振搗、養護、模板脫拆、混凝土表面缺陷前期處理及前后期養護等過程中對時間、溫度、設備機具、操作人員素質等影響因素的了解;還有混凝土生產、使用單位的現場組織、管理水平的判讀;綜合以上種種不僅可快速準確判斷混凝土產生問題的大概原因范圍,也可在生產、施工前對一些存在較大質量風險的環節給予一定的醒,若是醒后沒出問題他們會認為自己做的好,出了問題他們就會把減水劑排除在問題之外了,再打電話我們就出在了協助、幫忙的位置上了。
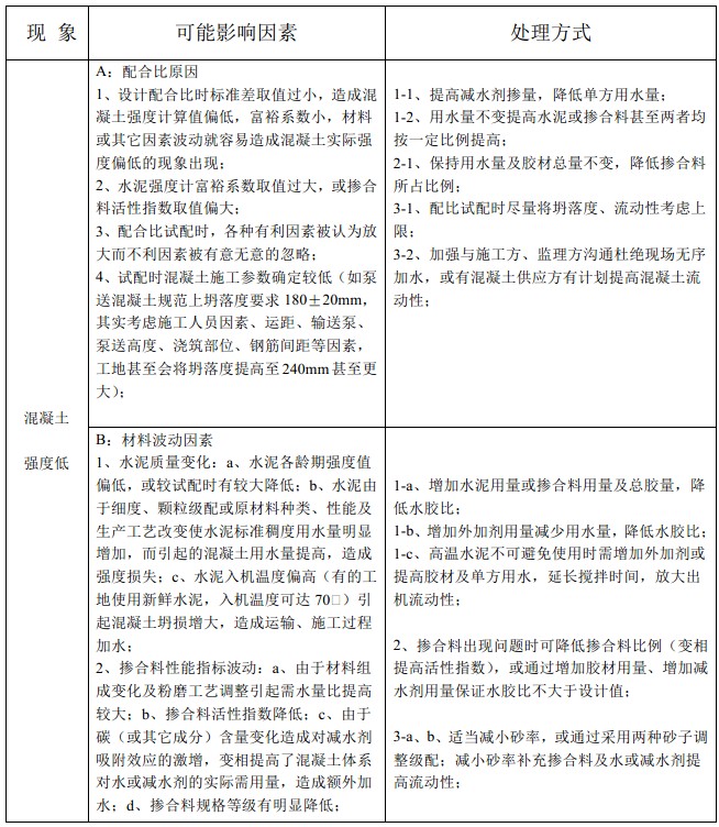
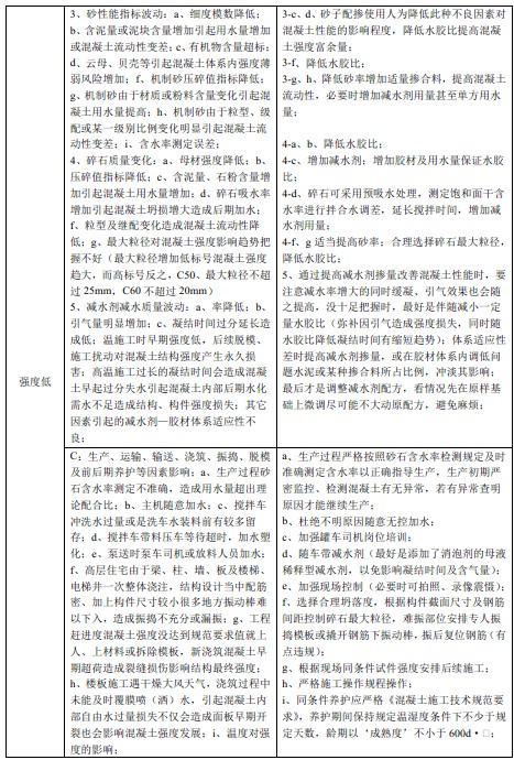
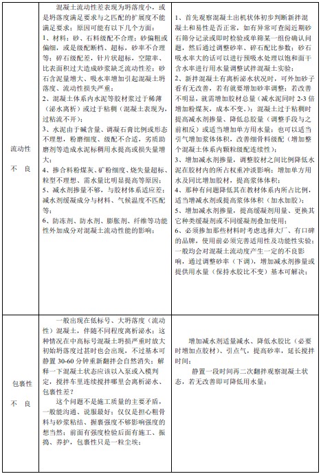
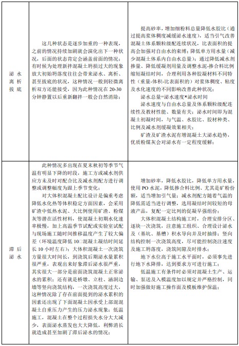
下面是一些自己對混凝土性能、原因及處理辦法的認識,因為混凝土常見的原材料組成有砂、石、水泥、粉煤灰、礦粉、水、外加劑等7
個類別,每種又有很多的品牌、規格型號、產地,然后同一廠家、同一品種的原材料不同批次均存在質量波動的可能,所以同一種的混凝土不良狀況的影響因素可能會有
很多可能(每個人由于從業時間限制、地域差異及其它各種因素影響,其所見所感均不會相同,這里僅
拋磚一塊),當然即使確認是某種因素造成了混凝土的不良狀況反映也可依據實際情況有選擇的進行不同
的解決方案進行處理。解決方案先后順序原則上依據:保證施工質量——快速及時——調整工藝易于實
現——適度增加混凝土成本——更換原材料(根據條件或調整材料參數)——增加外加劑成本。
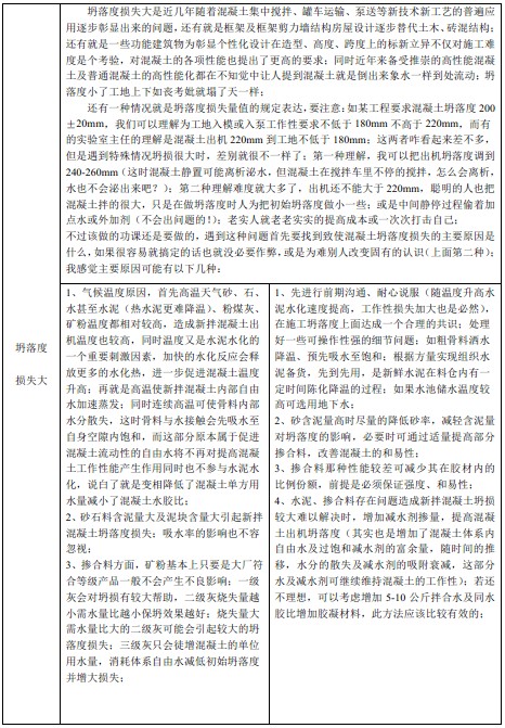
簡練期間,只是主要現象列出,具體?述會在‘可能影響因素 ’欄目內盡可能的表達清晰一點。







